一、引言
空气过滤器是现代工业生产和生活中不可或缺的空气净化设备,空气过滤器的性能参数是用户选用过滤器的重要依据,进行空气过滤器性能检测是对空气过滤器性能进行评价或验证最直接而有效的手段。随着空滤产业的发展,空气过滤器的性能检测标准也逐渐形成并在实践中不断完善。
目前,在我国应用比较广的一般通风用空气过滤器性能检测标准有:中华人民共和国国家质量监督检验检疫总局和中国国家标准化管理委员会发布的GB/T 14295《空气过滤器》{1}、欧洲标准化委员会批准制定的EN779《一般通风用空气过滤器-过滤性能的测定》{2}、美国国家/美国采暖、制冷与空调工程师协会标准ANSI/ASHRAE52.2《一般通风用空气净化装置计径效率方法》{3}。
二、三大标准检测原理简介
图1为ANSI/ASHRAE52.2-2007规定的空气过滤器检测装置原理图,在风机作用下,室内空气进入风道,经过高效空气过滤器过滤后成为洁净空气(风量控制阀可以控制空气流量的大小)。进行计数效率试验时,气溶胶发生器产生规定浓度的气溶胶,并从气溶胶注入管注入,气溶胶经过混合孔板后充分混合,接着通过多孔扩散板,其方向和流速均匀性得到调整,均匀处理后的气溶胶通过被测过滤器而被过滤,在此过程中,计数器的采样头对被测过滤器的上下游进行采样计数,同时微压计会对被测过滤器的上下游压差进行测量,气流流过U型弯头后再次经过混合孔板或多孔扩散板进行混合和纠向,主气流最后经过空气过滤器过滤后排出风道。在容尘试验过程时,发生器通过负荷尘管注入负荷尘,含尘气流经混合、均匀后被被测过滤器过滤,最后经过末端过滤器时,气流中的负荷尘几乎全部都被过滤,计重效率就是以被测过滤器质量增量作为分子,被测过滤器质量增量与末端过滤器质量增量之和作为分母进行计算的。容尘试验时,计数器的采样头要移走或进行密封保护。

EN779:2012试验台的检测原理见图2,在风机作用下(风机可置于风道系统的出口或入口),空气经空气过滤器净化后进入风道。计数效率测试时,通过DEHS发尘孔注入规定粒径和浓度的DEHS液体气溶胶(为避免湍流,盈移出混合孔板和筛板),气溶胶在管道3均匀分散和混合,均匀的气溶胶通过被测过滤器而被过滤,在这过程中,计数器的采样头分别对被测过滤器的上下游进行采样计数(计数效率测试时,在管道11装下游采样头),此时,压降测量装置对被测过滤器上下游的压降进行测量,管道13配有标准风量测量装置,可以对流过被测过滤器的气溶胶进行流量测量。集中效率测量时,管道11装末端过滤器。在容尘测试过程时,负荷尘从人工尘喷嘴注入,负荷尘气溶胶通过混合孔板和筛板后充分混合,流速也变得均匀。均匀的负荷尘气溶胶被被测过滤器过滤后流经管道11上的末端过滤器,此时,气流中的负荷尘几乎全部被过滤,计重效率就是以被测过滤器质量增量作为分子,被测过滤器质量增量与末端过滤器质量增量之和作为分母进行计算的。容尘试验时,计数器的采样头要移走或进行密封保护。

GB/T14295-2008试验装置的检测原理如图3所示(其制作和安装应满足GB50243的要求),进行计数效率测试时,在风机作用下,洁净空气从进口罩进入测试风道,此时,气溶胶发生装置向风道注入指定浓度的气溶胶,注入的气溶胶与洁净空气混合并通过穿孔板后,得到流速分布均匀的测试气溶胶,均匀的气溶胶通过被测过滤器而被过滤,在这个过程中,前后采样管分别对被测过滤器的上下游进行采样计数,压差测量装置对被测过滤器上下游的压降进行测量,被过滤器的气流通过流量测量装置后进入风机而被排出。风道系统的排风经处理后排至室外。
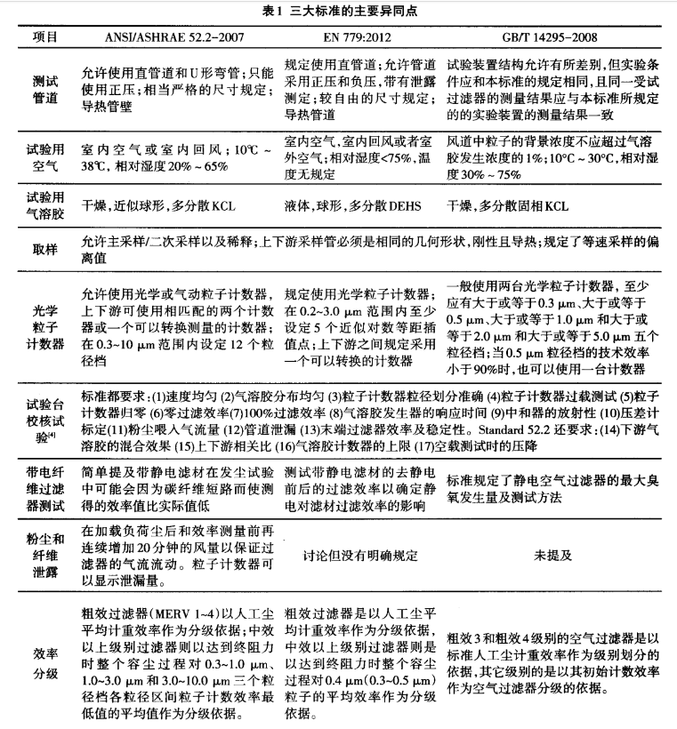
三、三大标准内容的主要异同点
三大标准的异同点参见表1。

四、结论
ANSI/ASHRAE52.2对过滤器性能检测方法的规定较为严谨,要求较高,试验装置的建设成本也高。此外,ANSI/ASHRAE52.2在国内使用范围较小,基本局限于美国的额空滤产品。GB/T14295也是采用粒径计数法,其分级概念较为通俗易懂,但效率分级方法存在不严谨的地方,较为粗简,无法跟其他标准进行横向比较。EN779中的效率分级直观易懂,能与ANSI/ASHRE52.2效率进行对应的横向比较,且推行较早,在国内使用广泛。
因此,从商业角度看,目前进行一般通风用空气过滤器性能检测试验台的建设可优先考虑EN799标准。而从过滤器测试的长远发展来看,ANSI/ASHRAE52.2的检测方法具有更大的科学意义。国标应进一步与国际接轨,实现与EN799、ANSI/ASHRAE52.2的同步发展。
文章来源:http://www.filterplant.com/